| |
..
4社メーカー企業体の入札!
.
4月下旬・開札!
.
.
03月21日、北陸中日新聞に「七尾市で建設予定のごみ処理施設 整備・運営事業」で、まさかの焼却炉談合の復活か?と題し、談合情報が寄せられたという記事が載った。
.
七尾市で建設予定のごみ処理施設の整備運営事業に関する一般競争入札で、北陸中日新聞に談合情報が寄せられたという。
.
情報で落札が決まっていると名指しされた業者が、入札締め切り前の今年1月、建設予定地の地元住民らにあいさつしまわりしていたとも。
.
匿名で寄せられた談合情報では、プラントメーカー4社などが談合しているともある。
.
処理方式について、「特定業者しか応募できないように3方式に絞ったとある。
.
ストーカ炉の主な方式
①平行揺動式 ②階段式 ③逆動式 ④並列揺動式 ⑤回転火格子式 ⑥回転ローラー式とあるが、七尾市は、「揺動式、階段式又は逆動式に限る」としている。
.
総合評価一般競争入札の場合一番やりやすいのは、事前調整で、1者以外は辞退という方式にするか、事前発表している予定価格をオーバーし失格になることで、1社が予定価格に近い額で落札できる。いずれにしても1社入札はメリットが大きく、落札額の15%を3社に払っても価格競争をするより落札業者の業者のメリットは大きい。
.
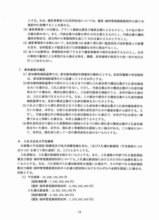
予定価格と入札書比較価格
1)予定価格 15,049,100,100円(税込)
(施設運営費 7,045,500,000円)
(運営・維持管理業務委託料 8,003,600,000円)
.
2)入札書比較価格 13,681,000,000円(税抜)
(施設運営費 6,405,000,000円)
(運営・維持管理業務委託料 7,276,000,000円)
.
整備事業概要の抜粋を掲載する




.
. |