| |
.
組織委側も業者間の談合に関与か!
.
.
東京五輪・パラリンピックのテスト大会を巡る談合疑惑で、東京地検特捜部は11月25日、東京・汐留の広告大手電通の本社など関係先を家宅捜索した。
.
このテスト大会に関連する業務の入札で受注調整が行われていた疑いが浮上、入札を発注した大会組織委員会側が、競技ごとに実績のある広告会社などを記した一覧表を作成していたとみられる。
.
東京地検特捜部と公正取引委員会は組織委員会側も業者間の談合に関与した可能性があるとみて、独占禁止法違反の疑いで実態解明を進めるものとみられる。
.
東京五輪の各競技のテスト大会に関連する業務の入札をめぐっては、広告大手「電通」など複数の会社が受注調整を行っていた疑いがあることで東京都も調べを始めた。
.
東京大会の組織委員会はテスト大会の計画立案を委託する業者を選定するため、2018年に26件の入札を総合評価方式で実施した。
.
これらの入札では「電通」など9社と1つの共同企業体が総額5億円余りで落札し、受注した業者は、その後、テスト大会の実施運営や、本大会の運営業務も随意契約の形で請け負っていたという。
.
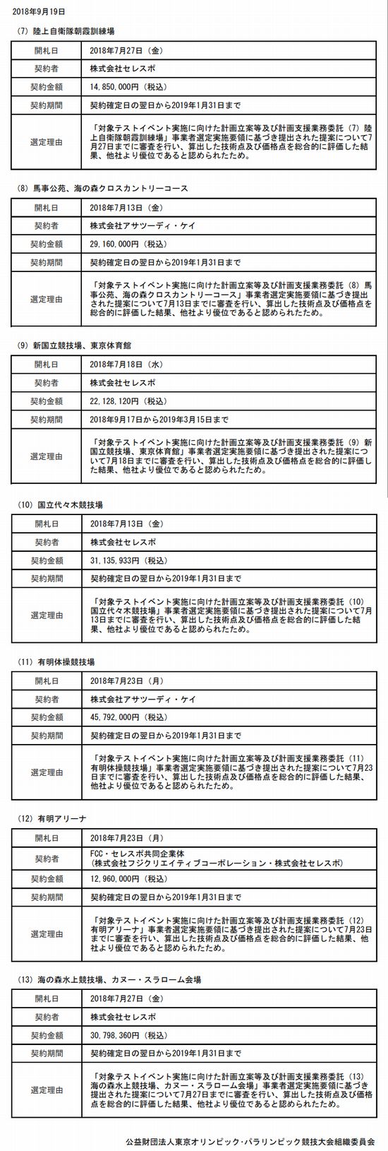
この26件のテスト大会の入札結果を、以下に掲載する。
.
<東京2020テストイベント入札>
2018年10月24日公表
.
・「第1回対象競技のテストイベント実施に向けた計画立案等及び計画支援業務委託(1)東京国際フォーラム」に係る総合評価方式

.
・「第1回対象競技のテストイベント実施に向けた計画立案等及び計画支援業務委託(2)幕張メッセ」に係る総合評価方式

.
・「第1回対象競技のテストイベント実施に向けた計画立案等及び計画支援業務委託(3)オリンピックアクアティクスセンター・東京辰巳国際水泳場」に係る総合評価方式

.
・「第1回対象競技のテストイベント実施に向けた計画立案等及び計画支援業務委託(4)青海アーバンスポーツ会場・有明BMXコース」に係る総合評価方式

.
・「第2回対象競技のテストイベント実施に向けた計画立案等及び計画支援業務委託(5)さいたまスーパーアリーナ」に係る総合評価方式

.
・「第2回対象競技のテストイベント実施に向けた計画立案等及び計画支援業務委託(6)サッカー会場」に係る総合評価方式

.
・「第3回対象競技のテストイベント実施に向けた計画立案等及び計画支援業務委託」に係る総合評価方式

.
・「第4回対象競技のテストイベント実施に向けた計画立案等及び計画支援業務委託」に係る総合評価方式

.
. |